드디어 비탈릭의 염원이기도 했던 길고 긴 이더리움(Ethereum) 머지(Merge)가 적용 되었다. 이번에 진행한 머지 작업으로 인해 2.0으로 전환된 것으로 생각하는 분들이 많은데 앞으로 일정(대규모 프로젝트)과 이더리움의 미래 그리고 이더리움 이로 인해서 있을 파장들에 대해서 정리를 해보고자 한다.

머지의 의미
머지(Merge)라는 용어는 병합을 뜻한다. 이번 머지로 인해서 이더리움은 작업 증명(Proof of Work, PoW)에서 지분 증명(Proof of Stake, PoS)로 전환을 하였는데 병합이 무슨 소린가? 싶을 수 있다.

위 그림을 보면, 그동안 이더리움은 작업 증명에서 지분 증명으로 가기 위해서 별도의 체인을 생성했었는데 그것이 바로 비콘 체인(Beacon Chain)이다. 그리고 이더리움이 이 비콘 체인과 병합을 하면서 지분 증명으로 완전히 전환이 된 것이다.
PoS로 가면 확장성이 생기나?
이더리움이 2.0으로 가기 위해서는 여러가지 문제를 해결해야 하는데 그 중 가장 핵심이 바로 PoW에서 PoS로 전환을 하는 것이었다. 즉 이번 PoS 작업으로 인해서 이더리움은 인프라를 다져놓기 시작했다라고 이해를 하면 된다. 하지만 많은 사람들이 2.0으로 완전히 전환되었다 오해를 하는 사람들이 존재하는데 아직 확장성 부분을 적용하진 못했다.

워낙 거대한 부분들이기 때문에 이더리움처럼 조심스럽고 큰 체인들은 그런 중요한 작업들을 버그 없이 진행을 해야 한다. 즉, PoS 전환 이후 문제점이 있는지 확인을 해야 하고 PoS를 좀 더 개선을 하고 확장성 문제는 차차 잡으면 되기 때문이다.
게다가 사이드 체인들과 이더리움 기반의 플러그인 성격의 체인 프로젝트들의 서포트로 인해서 확장성은 외부의 도움으로 어느정도 개선이 가능하기 때문에 그 부분은 자체적으로 해결이 가능할 것이라 생각한다.
PoS의 장점
지분 증명이 도대체 어떤 장점이 있기에 비탈릭은 왜 그동안 PoS를 위해서 이토록 달려왔을 까? 우선, 비트코인의 재앙이라 불리는 엄청난 전기세가 급격히(약 99.9%) 줄어들게 된다. 물론 PoS를 위해서도 디바이스가 필요하지만, 비트코인과 같이 채굴기가 필요하지 않고, 사양이 낮은 컴퓨터로도 채굴이 가능해지는 장점이 있다.

작업증명의 경우 문제를 맞춰야 하는 계산 시간이 필요한데 지분증명은 검증만 제대로 한다면 문제를 맞출 필요가 없기 때문이다. 이로 인해 채굴장이 필요하지 않으며, 가상화 기술을 활용하여 디바이스를 늘리는 작업등을 통해서 노드를 대량으로 늘릴 수 도 있다.
게다가 가장 큰 장점은 전기세가 줄어든 만큼 1년에 발행하는 추가 공급량이 줄어든다. 이더리움은 비트코인(비트코인은 2100만개 발행한다)과 다르게 발행량이 무한대였으며, 1년에 490만 이더리움이 새로 발행 되었지만 지분증명으로 변경되는 이후 부터 공급량이 58만4000이더리움으로 약 88% 넘게 줄어든다.
즉, 시장에 풀리는 이더리움이 1년에 약 450만개 줄어들기 때문에 사실상 엄청난 호재임에 분명하다.
이더리움의 대규모 패치 일정
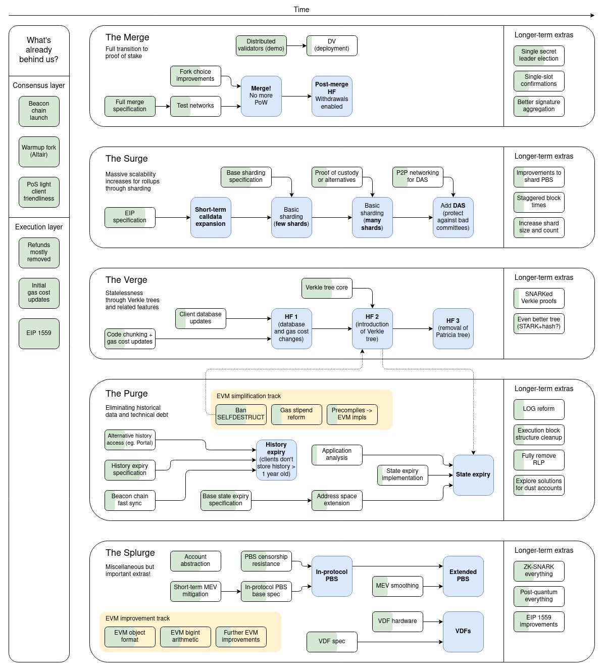
이더리움은 진정한 2.0을 구현하기 위해서 머지(The Merge) 이후 서지(The Surge), 버지(The Verge), 퍼지(The Purge), 스플러지(The Splurge)와 같은 대규모 작업들이 예정되어 있으며 이 작업들이 모두 끝나야 진정한 2.0이라 할 수 있을 것이다.

각각의 프로젝트들은 별도의 포스팅으로 다뤄야 할 만큼 지각 변동을 일으킬 내용들이기에 여기서는 간단하게 개념 정도로만 이해해보도록 한다. (사실 아직 모든 걸 조사하지 못했다)
서지(The Surge)

이더리움의 사실상 2.0의 대미는 바로 서지(The Surge)라고 할 수 있다. 자칭 수많은 이더리움 킬러라고 불리던 플랫폼 코인들이 늘상 이더리움의 확장성을 기반으로 자신들의 코인이 훨씬 뛰어나다 자화자찬을 했기 때문이다. 서지는 위 그림처럼 샤딩(sharding)에 관련된 작업이다. 샤딩은 이론상 이더리움이 무한대의 확장성을 가지게 된다.
이는 빅데이터 시대를 만든 하둡(Hadoop)이 무한대로 처리를 한다는 개념과 유사한데, 샤딩은 메인 체인을 여러개로 분할하여 처리를 하게 되는 개념이다. 그리고 수많은 플랫폼 코인들이 샤딩을 할 예정이라며, 확장성이 백만 TPS에 달한다 말하는 것과 같다. 이더리움이 서지 프로젝트를 성공하게 되면, 사실상 기존 플랫폼 코인들의 위기라 생각되며 블록체인의 새로운 세상이 열릴 것이라 생각한다.
다만 샤딩이라는 기술이 만드는 것은 쉽지만, 수많은 가지 체인들을 다시 병합하는 과정에서 문제가 많이 발생하게 된다. 이 부분이 쉽지 않기 때문에 그동안 블록체인들이 샤딩을 쉽게 구현해내지 못했던 것이다.
버지(The Verge)

버지 프로젝트는 머클 트리(머클트리에 궁금한 경우 아래 링크 참조)로 되어 있는 검증을 버클 트리(Verkle Tree)로 변경을 하는 작업이다. 머클 트리는 강력한 검증 능력을 지녔지만 효율성이 떨어지는 단점을 지녔다.
블록체인 검증기술, 머클트리, 머클루트 - 모두의 블록체인 #7
블록체인 검증기술, 머클트리, 머클루트 - 모두의 블록체인 #7
머클트리(merkle tree), 머클루트(merkle root), 머클해시(merkle hash), 해시트리(hash tree) 다 비슷한 용어로 약간의 차이점만 있을 뿐 모두가 뜻하는 바는 동일하다. 우리가 암호화폐에 투자를 하거나 블록
needjarvis.tistory.com
버클트리는 머클트리와 동일한 기능을 하지만, 내부 알고리즘 효율적인 트리를 말한다. 비탈릭은 "머클트리에 비해 대량의 데이터를 넣을 수 있고, 데이터의 단일 조각 대한 짧은 증명(증인)을 만들 수 있으며, 증명 크기에 있어 머클트리보다 훨씬 더 효율적"이라며 버클 트리를 찬양 했으며, "증명 크기는 이상적인 머클트리에 비해 6-8배, 이더리움이 현재 사용하는 hexary Patricia 트리 대비 20-30배 이상 감소할 수 있다"고 덧붙일 정도이다.
퍼지(The Purge)

퍼지는 오래된 데이터를 삭제하는 프로젝트이다. 이더리움이 확장성을 가지게 되면 이더리움의 Gas비는 급격히 줄어들 것이고, 수많은 Dapp들이 이더리움으로 붙게 될 것이다. 문제는 이렇게 되면 하나의 블록안에 엄청나게 많은 데이터가 쌓이며 검증에 필요한 데이터가 기하급수적으로 늘어나게 된다.
결국 속도와 확장성을 잡는다 하더라도 블록의 크기가 너무 커져서 시스템에 문제가 발생할 수 있는 것이다. 이를 위해서 핵심이 되는 체인들은 SSD와 같은 하드에 저장을 하는 것을 진행하면서, 오래된 예전 데이터는 HDD와 같은 저렴한 장치에 저장을 하여 데이터의 저장 계층을 만드는 작업을 진행하게 된다.
스플러지(The Spluge)

마지막으로 스플러지는 네트워크의 효율성을 올려주는 작업이다.
이더리움 2.0 전환과 기존 코인의 주의성
이더리움이 언제 2.0을 마무리 할 수 있을지 모르겠다. 사실 이번 머지의 경우도 내가 기억하기로는 적어도 2년 정도 딜레이가 된 것으로 기억이 된다. 그동안 수많은 반대파들로 인해서 늘상 패치를 미루다가 이제 드디어 채굴 세력을 정리하게 되면서 앞으로 이더리움은 무조건 성공을 해야만 되는 문제가 남아있다.
채굴 세력은 이더리움의 가격을 방어해주는 존재이기 때문에 이 세력이 빠진다는 것은 그만큼 이더리움에게는 큰 리스크이다. 하지만 이번 전환으로 인해서 이더리움 체인을 쓰는 수많은 코인들이 생겨날 수 있고, 2017년에 불었던 수많은 이더리움 기반 프로젝트들의 열풍이 재현될 수도 있을 것이다.
이를 위해 가장 중요한 프로젝트는 바로 서지이다. 서지가 되어야 이더리움의 가스비가 줄어들고, 수많은 프로젝트들이 이더리움으로 이전을 하게 될 것이기 때문이다. 결국 이더리움이 앞으로 서지를 성공적으로 진행할 수 있을지를 유심히 봐야 할 것이다. 아마 서지가 된 이후로 기존 플랫폼 코인들은 가격 방어가 안될수도 있고 이탈이 가속화 될 수도 있으며 새로운 토큰들 상당수가 이더리움 기반으로 만들어질 수도 있다라는 것을 명심해야 할 것이다.
참고자료
[1] Understanding The Merge, Surge, Verge, Purge, And Splurge
[2] 코인리더스, 비탈릭 부테린 "버클트리, 이더리움 확장성 업그레이드의 중요한 부분"
[3] 이코노미스트, 이더리움 급락, ‘머지’가 끝 아니다…서지·버지·퍼지·스플러지 남아
'암호화폐 및 블록체인 > 암호화폐 파고들기' 카테고리의 다른 글
| 비트코인 NFT, 오디널스 프로토콜(Ordinals Protocol) 알아보기 (0) | 2023.05.26 |
|---|---|
| [LTC] 라이트코인(Litecoin) 유의 종목 사유 (Feat. 밈블윔블) (0) | 2022.05.23 |
| [MED] 메디블록의 걷기 보상 앱 (메디패스) (0) | 2022.04.26 |
| 레이븐코인(Ravencoin) 채굴하기(2020.06.27) (0) | 2020.06.27 |
| 레이븐코인(Ravencoin), 채굴(Mining) 속도 조절하기 (4) | 2020.01.08 |